PIG Meeting: 22nd April 2021
78-year-old lady with history of SVT.
Background
- 40-year history of episodes of SVT
- Self-limiting but symptomatic. Last episode March 2021, came to ED but had self-terminated
- Reviewed by cardiologist 10+ years ago. Normal echo and angiogram.
- On metoprolol, no decrease in frequency of episodes
- Multiple previous surgeries with no issues
Discussion
1. Preoperative Investigations
- Should we organise Holter monitor and cardiology review pre-op?
- Useful in setting of deciding on requirement for post-operative telemetry bed
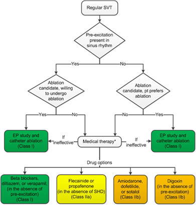
- No cardiology review for many years, may be offered different therapy. See AHA algorithm below.
- Treatment of SVT in perioperative setting discussed
2. Postoperative care
- ? Cardiac monitoring required post-operatively
- Telemetry bed may be preferred
Plan
- Outpatient Holter monitor
- Discuss at cardiology meeting with results
- Consider telemetry monitoring post-operatively in consultation with Cardiology
- Check electrolytes and TFT’s

SHD, structural heart disease (including ischemic heart disease); and SVT, supraventricular tachycardia.
