PIG Meeting: 18th February 2021
73 year old man for unicompartmental knee replacement
Background
- IHD with significant history of ACS requiring PCI between 2000 and 2008.
- No symptoms reported in last 12 years.
- NIDDM. HBA1c = 7.2
- DASI 7 METS. Can mow lawn slowly.
- BMI = 39
Issues
- MIBI ordered in clinic – moderately impaired coronary perfusion reserve in a single coronary artery territory (RCA). Reduction in LVEF post-stress. Findings stratify the patient to be intermediate-high risk for perioperative coronary events during high risk surgical procedures
- Dr Nick Collins reviewed and recommends deferment of procedure and coronary angiogram
Discussion
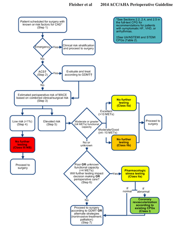
- Suitability of testing given asymptomatic with reasonable functional capacity
- AHA guidelines would suggest no requirement for non-invasive stress testing with DASI of 7 METS
- Consensus that if patient had attended regular cardiology follow-up, he would have likely had a stress test in the preceding 12 years given diabetic patient with known coronary artery disease.

Plan
- Defer surgery pending coronary angiogram +/- PCI
